الملاحظات المثبتة في المناهج الإماراتية
أهلاً بكم جميعاً طلاباً ومدرسين وأهالي طلبة ومهتمين، في قسم دولة الإمارات ، نحن الآن في الفصل الأول من العام الدراسي 2025/2026 وتاريخ اليوم 2025/10/11 م
تنويه: المناهج الإماراتية هو موقع مجاني وغير رسمي ولا يتطلب اشتراك لتحميل الملفات، لذلك يرجى عدم دفع أي مبلغ أو الاشتراك من أجل تحميل الملفات.
جميع الاختبارات التشخيصية المتوفرة في جميع المواد ولجميع الصفوف
📆 الملاحظة القادمة في التقويم المدرسي - الفصل الأول: التدريب التخصصي للكادر الإداري والتعليمي 2. في 2025-10-13
📌 الخطة الدراسية الرسمية المعتمدة للعام الدراسي 2025-2026
📌 تنويه: موقع المناهج لا ينشر أي إعلان أو روابط تخص منصة ألف، وعليه نرجو منكم الخروج من المجموعات التي تضع شعار الموقع والتي تقوم بالترويج لحلول منصة ألف
🆕 وزارة التربية والتعليم تكشف تفاصيل التقويم الأكاديمي 2025 – 2026
أنت هنا: موقع المناهجالمناهج الإماراتية الصف الحادي عشر تصميم الفصل الثاني ملفات متنوعة
×

تنويه:
جميع الملفات المنشورة في موقع المناهج هي من إعداد المعلمين أو مستخدمينا الكرام، وتُستخدم لأغراض تعليمية غير ربحية.
في حال وجود أي بلاغ متعلق بحقوق النشر، نرجو التواصل معنا على البريد التالي:
admin@almanahj.com
وسيتم التعامل مع الطلب وحذف المحتوى المخالف خلال 24 ساعة.

تصميم unit 1 Solution
السابق: الوحدة1 الملف الحالي: 3868 التالي: تجميعة أسئلة امتحانية نهائية وزارية سابقة القسم الالكتروني مع الحلول
المادة: تصميم
الصف الحادي عشر
الفصل الثاني
القسم: ملفات متنوعة
العام الدراسي: 2017-2018

معلومات الملف: الصف الحادي عشر, الفصل الثاني, تصميم, 2017-2018, unit 1 Solution

الحجم: 0
تاريخ إضافة الملف: 2019-04-19 07:04:33 بتوقيت غرينتش
عدد المشاهدات: 3675
توقيت آخر زيارة للملف: 2025-10-11 13:09:03
تمت إضافته بواسطة: aml987
رابط تحميل وعرض ( تصميم unit 1 Solution )
اضغط هنا لتحميل وعرض ( تصميم unit 1 Solution )
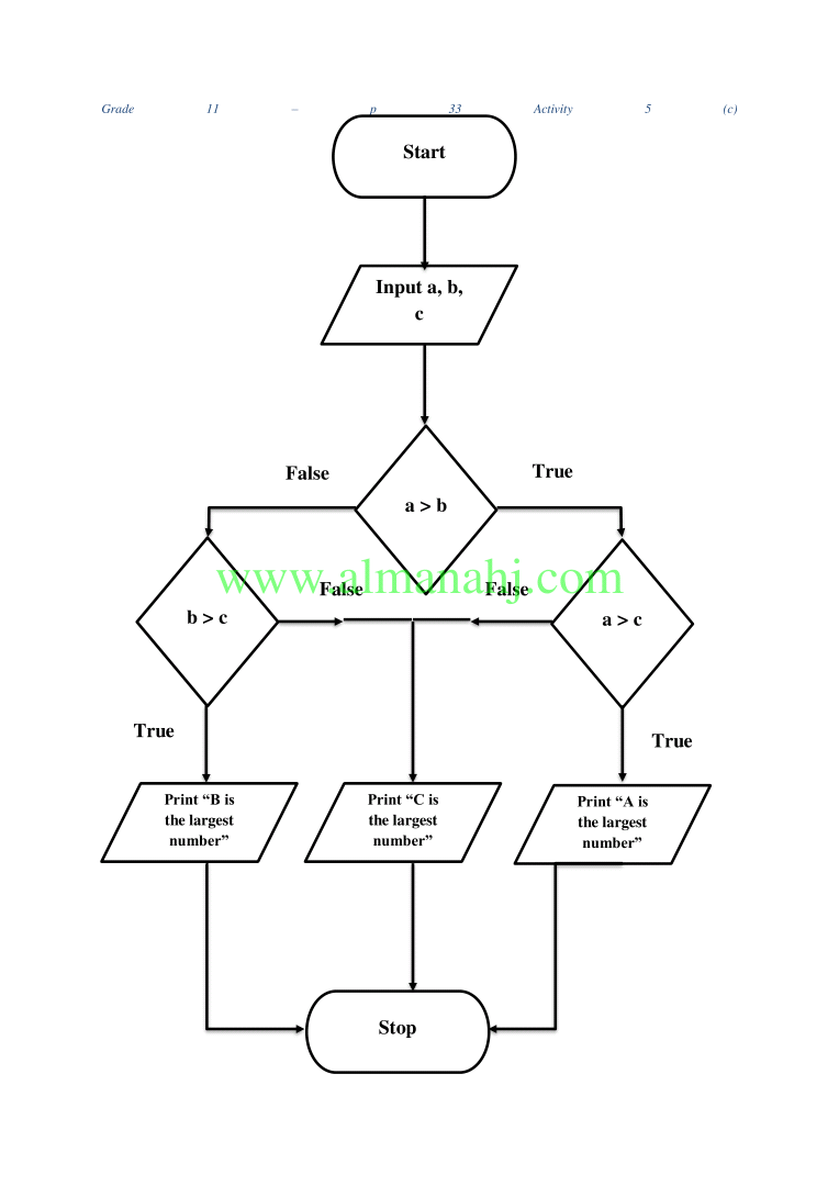
صورة تعبيرية من الملف:

لتحميل الملف اتبع الرابط

http://aefiles.website/do.php?id=1340">http://aefiles.website/do.php?id=1340

 

 
شارك هذا الملف
البحث عن ملف بحسب الدولة و الصف والمادة والفصل

أحدث ملفات الصف الحادي عشر, تصميم, الفصل الثاني
1. امتحان تجريبي ثالث للفصل الثاني 2017
تاريخ ووقت الإضافة: 2020-01-29 16:31:20
2. امتحان تدريبي 2017 ثاني
تاريخ ووقت الإضافة: 2020-01-29 16:29:27
3. امتحان تدريبي أول2017
تاريخ ووقت الإضافة: 2020-01-29 16:27:46
4. حل الامتحان التدريبي 2017
تاريخ ووقت الإضافة: 2020-01-29 16:25:33
5. تصميم تحميل دليل المعلم
تاريخ ووقت الإضافة: 2019-04-19 19:28:34
6. تصميم unit 3 Solutio
تاريخ ووقت الإضافة: 2019-04-19 19:28:33
7. تصميم unit 2 Solutions
تاريخ ووقت الإضافة: 2019-04-19 19:28:33
هل تريد ملفات لمادة أخرى لقسم الصف الحادي عشر, الفصل الثاني ؟ اخترها
لغة عربية
(72 ملف)
لغة انجليزية
(69 ملف)
تربية اسلامية
(63 ملف)
اجتماعيات
(37 ملف)
علوم صحية
(25 ملف)
الامتحانات
(4 ملف)
المدارس
(2 ملف)
تربية بدنية
(2 ملف)
فيزياء
(1 ملف)
رياضيات
(1 ملف)
المناهج
(1 ملف)
أكثر خمس كلمات زيارة اليوم بحسب: تصميم - الصف الحادي عشر - الفصل الثاني
الكلمةالمشاهدات
english ️ 2
keys ️ 2
guide ️ 1
أكثر خمس كلمات الرائجة لليوم في الصف الحادي عشر
الكلمةالمادةالمشاهدات
files لغة عربية ️ 8
quizzes لغة عربية ️ 8
book الامتحانات ️ 6
exams لغة عربية ️ 6
files اجتماعيات ️ 5

أحدث ملفات الصف الحادي عشر
1. لغة انجليزية, الفصل الثالث, 2024-2025, تجميعة أسئلة امتحانية نهائية وزارية سابقة القسم الالكتروني مع الحلول
قبل 4 أشهر | المشاهدات: 1591
2. تربية اسلامية, الفصل الثالث, 2024-2025, نموذج أسئلة اختبار حسب هيكل الوزاري متبوع بالإجابات
قبل 11 أشهر | المشاهدات: 1588
3. تربية اسلامية, الفصل الثالث, 2024-2025, نموذج إجابات الأسئلة المطروحة في الهيكل الوزاري
قبل 11 أشهر | المشاهدات: 1176
4. تربية اسلامية, الفصل الأول, 2024-2025, حل أسئلة الاختبار التكويني الثاني
قبل 11 أشهر | المشاهدات: 1381
5. لغة عربية, الفصل الثالث, 2023-2024, النصوص من حولنا تصنيف النصوص
قبل 1 سنة | المشاهدات: 4614
6. لغة انجليزية, الفصل الأول, 2023-2024, كتاب الطالب Coursebook
قبل 2 سنوات | المشاهدات: 30030
7. علوم صحية, الفصل الثاني, 2022-2023, حل تجميعة أسئلة وفق الهيكل الوزاري
قبل 2 سنوات | المشاهدات: 2771
8. تربية اسلامية, الفصل الثاني, 2021-2022, كتاب دليل المعلم
قبل 2 سنوات | المشاهدات: 3205
9. لغة انجليزية, الفصل الأول, 2022-2023, نموذج الهيكل الوزاري الفصل الأول
قبل 2 سنوات | المشاهدات: 24419
10. لغة عربية, الفصل الأول, 2022-2023, كتاب التطبيقات اللغوية المجلد الأول
قبل 2 سنوات | المشاهدات: 5349
11. اجتماعيات, الفصل الأول, 2022-2023, ملخص شامل للمقرر سؤال وجواب
قبل 2 سنوات | المشاهدات: 3424
12. لغة انجليزية, الفصل الأول, 2022-2023, مقرر نهاية الفصل الدراسي الأول للقواعد والوظائف اللغوية المستوى 8.1
قبل 2 سنوات | المشاهدات: 4241
13. لغة انجليزية, الفصل الأول, 2022-2023, مقرر نهاية الفصل الدراسي الأول للقواعد والوظائف اللغوية المستوى 7.1
قبل 2 سنوات | المشاهدات: 3979
14. لغة انجليزية, الفصل الأول, 2022-2023, مخطط تقييم المقرر ENGLISH ASSESSMENT PLANNER LEVEL 7.1
قبل 3 سنوات | المشاهدات: 3890
15. لغة انجليزية, الفصل الأول, 2022-2023, مخطط تقييم المقرر ENGLISH ASSESSMENT PLANNER LEVEL 8.1
قبل 3 سنوات | المشاهدات: 4045
اضغط للمزيد من ملفات الصف الحادي عشر

أحدث ملفات الصف الحادي عشر, المناهج, الفصل الثاني
1. المقررات الدراسية التعليم المستمر
تاريخ ووقت الإضافة: 2024-01-24 10:24:30
هل تريد ملفات لمادة أخرى لقسم الصف الحادي عشر, الفصل الثاني ؟ اخترها
لغة عربية
(72 ملف)
لغة انجليزية
(69 ملف)
تربية اسلامية
(63 ملف)
اجتماعيات
(37 ملف)
علوم صحية
(25 ملف)
تصميم
(8 ملف)
الامتحانات
(4 ملف)
تربية بدنية
(2 ملف)
المدارس
(2 ملف)
فيزياء
(1 ملف)
رياضيات
(1 ملف)